Secara tradisional, pengusul blok, yang merupakan penambang di proof-of-work atau validator di proof-of-stake, memiliki kontrol penuh atas transaksi mana yang dimasukkan ke dalam suatu blok dan dalam urutan apa. Hal ini memberi mereka keuntungan besar, yang memungkinkan mereka mengekstraksi MEV secara langsung atau menyerahkan hak tersebut kepada pihak ketiga. Penggabungan Ethereum dan perpindahan ke proof-of-stake memperkenalkan peluang baru: memisahkan proposal blok dari pembangunan blok.
Flashbots memperkenalkan konsep ini dengan MEV-Boost, sebuah middleware yang memungkinkan validator untuk mengalihdayakan pembangunan blok ke pasar pembangun terbuka. Alih-alih membangun blok sendiri, validator akan menerima blok yang telah dibangun dari pembangun kompetitif dan memilih blok yang menawarkan tawaran tertinggi. Sistem ini memberi insentif kepada pembangun untuk bersaing dalam aliran order dengan membangun blok yang paling berharga dan berbagi hadiah dengan validator.
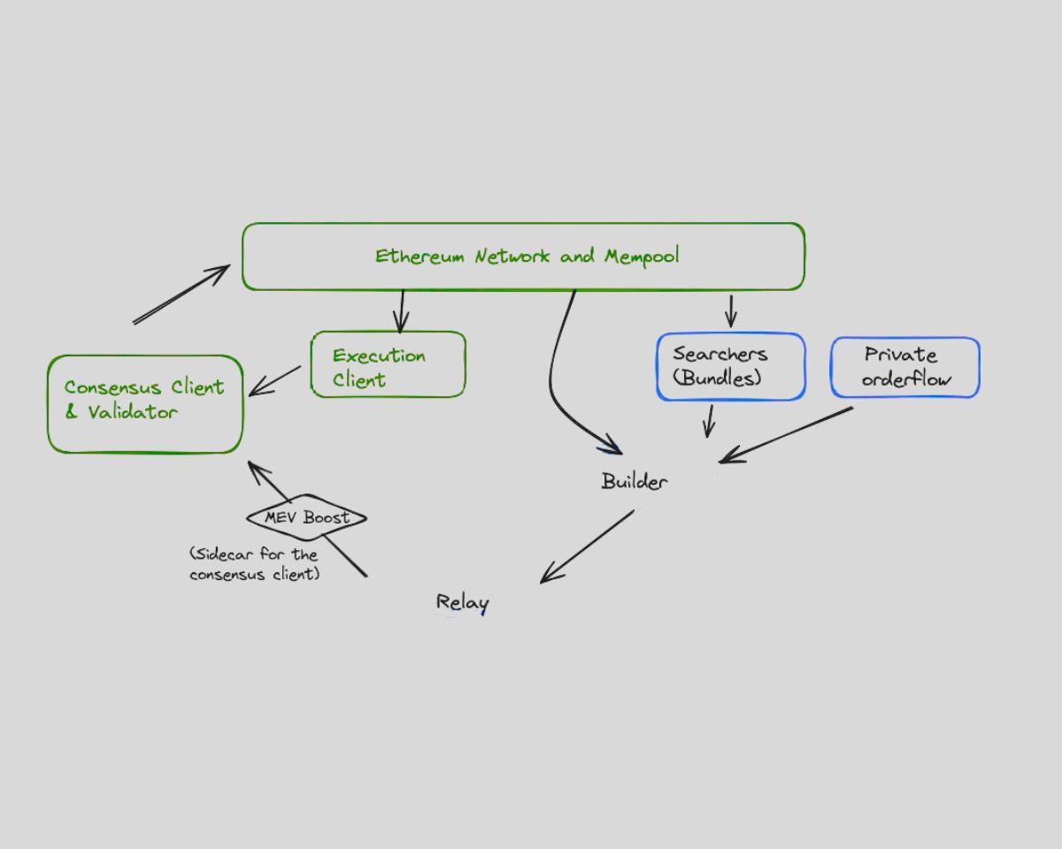
Pemisahan ini menciptakan arsitektur konsensus yang lebih modular. Ini mengurangi kontrol monopoli validator atas pengurutan dan memungkinkan aktor baru, seperti pencari, pembangun, dan relai untuk berpartisipasi dalam produksi blok. Ini juga memberikan visibilitas ke dalam proses ekstraksi MEV dan mendorong standardisasi seputar praktik etis.

Rantai pasokan MEV di bawah MEV-Boost menjadi lebih terstruktur. Di base terdapat pencari, aktor khusus yang memindai mempool, mengidentifikasi peluang MEV, dan menghasilkan bundle transaksi. Bundle ini diserahkan ke pembangun, yang menggabungkannya ke dalam blok, bersama dengan transaksi pengguna reguler dan strategi penambahan untuk memaksimalkan profitabilitas. Pembangun, pada gilirannya, menyerahkan blok mereka ke validator melalui relay.
Relay berfungsi sebagai perantara, memverifikasi bahwa blok memenuhi aturan protokol dan bahwa pembayaran yang dijanjikan akan dilakukan kepada validator. Mereka bertindak sebagai penjaga kepercayaan, terutama dalam kasus di mana pembangun mungkin gagal memenuhi komitmen pembayaran. Namun, keberadaan relay juga menimbulkan risiko terpusat, karena hanya segelintir relay yang beroperasi dalam skala besar dan mengendalikan sebagian besar keterlibatan validator.
Rantai pasokan ini memungkinkan transparansi dan spesialisasi, tetapi juga mengungkap hambatan baru dan asumsi kepercayaan. Pembangun memperoleh pengaruh yang semakin besar terhadap bundle mana yang disertakan oleh pencari. Relay dapat menyensor blok atau offline. Validator, meskipun dikeluarkan dari ekstraksi MEV langsung, masih diberi insentif untuk berkolusi dengan pembangun tepercaya demi pendapatan yang konsisten. Ketegangan ini mengungkapkan bahwa meskipun MEV-Boost meringankan beberapa masalah, ia tidak mengubah permainan secara mendasar—ia hanya mendistribusikannya kembali.
MEV-Boost menunjukkan bahwa pembangunan blok kompetitif dapat mengurangi terpusat di antara validator, tetapi juga mengungkap masalah baru. Pembangun mulai mengkonsolidasikan pangsa pasar, yang mengarah pada dominasi pembangun daripada dominasi validator. Pembangun tertentu secara konsisten memenangkan blok yang paling menguntungkan, sementara yang lain tertinggal, sehingga mengurangi desentralisasi teoritis pasar pembangun.
Selain itu, MEV-Boost masih mengandalkan mempool publik, yang berarti bahwa sebagian besar transaksi pengguna tetap terlihat dan rentan sebelum inklusi blok. Beberapa pengguna dan protokol menanggapi dengan mengeksplorasi metode pengiriman transaksi privat. Proyek seperti Eden Network dan Taichi menawarkan rute transaksi terlindungi yang melewati mempool publik dan mengirimkan transaksi pengguna langsung ke pembangun atau validator.
Solusi-solusi ini menghadirkan trade-off. Meskipun mereka mengurangi eksposur terhadap frontrunning dan serangan sandwich, solusi tersebut sering kali mengharuskan adanya kepercayaan pada operator terpusat, dan terkadang membebankan biaya perlindungan. Mereka juga merusak komposabilitas, yang berarti transaksi yang dikirimkan secara privat tidak dapat berinteraksi dengan transaksi mempool publik dengan cara yang dapat diprediksi. Pada hakikatnya, mekanisme ini melindungi pengguna tetapi dengan mengorbankan transparansi dan koordinasi tingkat protokol.
Mempool privat, seperti yang dikembangkan oleh Shutter Network atau Gnosis Chain, melangkah lebih jauh dengan mengenkripsi transaksi hingga transaksi tersebut dimasukkan ke dalam blok. Pendekatan ini menunda visibilitas transaksi, mengurangi peluang MEV, tetapi memerlukan koordinasi yang rumit dan menimbulkan latensi. Selain itu, mempool yang dienkripsi mengurangi kegunaan untuk aplikasi yang mengandalkan estimasi status real-time, seperti bot arbitrase atau manajer portofolio.
Perkembangan yang lebih menjanjikan hadir dengan munculnya Order-Flow Auction (OFA). Dalam model ini, transaksi pengguna tidak sekadar disiarkan ke mempool atau dikirimkan ke titik akhir privat. Sebaliknya, pengguna—atau dompet yang bertindak atas nama mereka—menjual hak untuk memasukkan transaksi mereka melalui mekanisme lelang. Pembangun atau solver bersaing untuk memenangkan hak untuk melaksanakan transaksi, dan pengguna menerima sebagian nilai MEV yang seharusnya diambil dari mereka.
Pendekatan ini mengalihkan narasi dari ekstraksi MEV ke pembagian MEV. Ia mengakui bahwa transaksi pengguna memiliki nilai dan nilai ini harus dikompensasi secara adil. Proyek seperti CowSwap dan MEV-Share (prototipe Flashbots) memungkinkan pengguna untuk mengungkapkan intent transaksi mereka dan menerima penawaran harga atau rebate sebagai imbalannya. Mekanisme ini bergantung pada lingkungan eksekusi tanpa kepercayaan, komitmen kriptografi, dan lelang sealed-bid untuk mencegah frontrunning.
Order-flow auction juga memperkenalkan pasar yang dapat diprogram untuk inklusi transaksi. Alih-alih mengandalkan perlindungan terpusat, mereka menciptakan cara tanpa izin dan transparan bagi pengguna untuk mengirimkan transaksi dan menerima eksekusi yang adil. Mereka mendorong persaingan di antara solver dan pembangun serta menyelaraskan insentif antara pengguna dan penyedia infrastruktur.
Namun, OFA masih dalam tahap awal. Mereka memerlukan integrasi pada tingkat dompet, standarisasi di seluruh chain, dan desain kriptografi yang kuat. Selain itu, adopsi yang meluas menuntut agar pengguna memahami manfaat menjual aliran order mereka dan bahwa protokol dapat dengan aman mengarahkan transaksi melalui lapisan lelang tanpa merusak fungsionalitas yang ada.
Meskipun ada kemajuan yang signifikan, alat mitigasi MEV dan OFA awal belum mampu memberikan ketahanan penuh terhadap MEV. MEV-Boost menyelesaikan satu lapisan masalah namun meninggalkan lapisan lainnya tak tersentuh. Transaksi privat menawarkan perlindungan lokal tetapi tidak berskala baik atau menawarkan akses universal. Order-flow auction menjanjikan tetapi terfragmentasi dan kurang interoperabilitas.
Yang kurang dari semua pendekatan ini adalah infrastruktur yang terpadu, terdesentralisasi, dan dapat diprogram yang dapat berfungsi sebagai lapisan eksekusi untuk aplikasi yang mendukung MEV di seluruh chain. Suatu sistem yang menggabungkan penyebaran transaksi terenkripsi, mekanisme lelang yang adil, dan logika eksekusi yang dapat diprogram, semuanya dengan tetap menjaga komposabilitas, jaminan latensi, dan kendali pengguna.
Realisasi ini telah mengarah pada pengembangan SUAVE, sebuah arsitektur ambisius yang dirancang untuk menyerap, mendesentralisasi, dan menata kembali lapisan aliran order. SUAVE tidak berupaya menambal ekstraksi MEV; ia mengusulkan untuk membangun kembali infrastruktur yang membuat ekstraksi itu mungkin sejak awal.