Sejak akhir tahun 2025, perhatian terhadap industri antariksa komersial di pasar modal meningkat pesat. Dalam laporan ini, kami mencoba menyusun sebab-akibat sebagai titik masuk untuk meneliti peluang investasi di bidang antariksa komersial.
Pemicu utama perhatian pasar terhadap industri antariksa komersial kali ini adalah berita bahwa SpaceX akan segera masuk pasar modal untuk melakukan pendanaan, dan inovasi revolusioner SpaceX terletak pada teknologi roket yang dapat digunakan kembali, yang secara langsung menurunkan biaya peluncuran satelit. Dalam laporan ini, kami memulai dari SpaceX dan membahas beberapa pertanyaan utama:
Bagaimana perkembangan SpaceX dan berapa banyak biaya yang dapat dikurangi dengan teknologi roket yang dapat digunakan kembali?
Mengapa SpaceX sangat ingin go public, berbeda dengan sikap Elon Musk sebelumnya yang menolak perusahaan tersebut untuk listing? Apa yang terjadi di baliknya?
Seberapa besar kemungkinan keberhasilan visi komputasi luar angkasa yang diharapkan Elon Musk, dan sejauh mana perkembangan industri saat ini?
Berikut analisis lengkapnya
Sejarah Perkembangan SpaceX: Falcon 9 Mencapai Roket Tingkat Satu yang Dapat Digunakan Kembali, Starship Akan Menjadi Sepenuhnya Dapat Digunakan Kembali
1. Menyusun strategi di bidang roket dan satelit, mendapatkan kontrak NASA
Pada tahun 2002, Elon Musk mendirikan SpaceX di California. Ide pendirian perusahaan ini terinspirasi dari karya fiksi ilmiah, dengan harapan manusia bisa pergi ke Mars karena ingin menjadikan manusia sebagai “spesies multi-planet”. Ia percaya, hanya dengan cara itu peradaban manusia bisa bertahan lebih lama.
Ia berpendapat bahwa saat itu manusia belum bisa ke Mars bukan karena teknologi, melainkan karena biaya peluncuran roket yang terlalu tinggi. Oleh karena itu, ia bertekad menurunkan biaya peluncuran dengan mengubah roket menjadi dapat digunakan kembali, “seperti pesawat terbang”.
Pada saat yang sama, Musk juga menyadari bahwa untuk pergi ke Mars, pertama-tama harus menghasilkan uang di orbit Bumi. Jadi, rencananya adalah memulai dengan peluncuran komersial, menurunkan biaya dengan teknologi roket yang dapat digunakan kembali, dan mendapatkan keuntungan dari proyek komersial tersebut.
Namun, menguasai teknologi roket saja tidak cukup (meskipun awalnya mereka juga belum menguasainya), mereka juga harus mengembangkan teknologi satelit. Oleh karena itu, pada tahun 2005, SpaceX mengakuisisi SSTL, yang ahli dalam satelit kecil berbiaya rendah dan pengiriman cepat, sesuai kebutuhan SpaceX.
Pada tahun 2006, NASA menghadapi kesulitan: pesawat ulang-alik Columbia mengalami kecelakaan dan pensiun lebih cepat, serta stasiun luar angkasa internasional menghadapi masalah pengiriman tanpa awak dan tanpa awak manusia. Melalui peluang ini, SpaceX memperoleh kontrak COTS (Commercial Orbital Transportation Services) dari NASA. Pada tahun yang sama, SpaceX mulai mengembangkan pesawat Dragon.
Pada tahun 2008, peluncuran Falcon 1 yang keempat akhirnya berhasil, dan di tahun yang sama, SpaceX mendapatkan kontrak pengadaan suplai komersial senilai 1,6 miliar dolar dari NASA.
2. Falcon 9 mencapai roket tingkat satu yang dapat digunakan kembali
Pada tahun 2010, Dragon berhasil masuk orbit dan kembali saat peluncuran perdana Falcon 9. Pada tahun 2012, Dragon berhasil berlabuh dan kembali dari stasiun luar angkasa internasional. Sejak saat itu, SpaceX benar-benar menjadi kontraktor utama NASA.
Pada tahun 2014, Starlink resmi dimulai. Apa itu Starlink? Nanti kita bahas lebih detail, intinya adalah SpaceX percaya bahwa proyek ini dapat memberikan arus kas jangka panjang bagi perusahaan, tentu saja dengan syarat teknologi roket yang dapat digunakan kembali. Kemudian, proyek ini memang menjadi sumber utama pendapatan cash flow SpaceX hingga saat ini.
Pada tahun 2015, roket Falcon 9 tingkat satu akhirnya berhasil dipulihkan di darat setelah peluncuran.
Perbedaan utama Falcon dan roket konvensional terletak pada kemampuan roket tingkat satu yang dapat digunakan kembali.
Dalam biaya keseluruhan peluncuran, biaya pembuatan badan roket merupakan bagian terbesar, sedangkan biaya bahan bakar relatif kecil.
Dari segi struktur, roket berbahan bakar cair umumnya menggunakan struktur dua tingkat, yang secara kasar terdiri dari fairing, tahap kedua, dan tahap pertama. Tahap pertama biasanya paling mahal biayanya.
Selama peluncuran, tahap pertama dinyalakan terlebih dahulu, dan setelah roket mencapai ketinggian di luar atmosfer yang padat, tahap pertama dan kedua terpisah. Mesin tahap kedua dinyalakan untuk melanjutkan misi (fairing juga telah terlepas), akhirnya muatan (misalnya satelit) didorong ke orbit yang diinginkan.
Mengapa menggunakan struktur bertingkat seperti ini? Ada dua alasan utama: pertama, untuk memaksimalkan efisiensi dengan mengurangi berat secara bertahap, misalnya setelah tahap pertama dibuang, berat roket bisa berkurang secara signifikan; kedua, memungkinkan desain mesin yang khusus, karena mesin di atmosfer padat dan di ruang hampa memerlukan struktur yang berbeda. Secara sederhana, mesin tahap pertama harus memiliki nozzle yang lebih pendek dan tebal, sedangkan mesin tahap kedua yang beroperasi di ruang hampa memerlukan nozzle yang panjang dan berbentuk lonceng.
Dari sini kita bisa memahami bahwa penggunaan kembali tahap pertama secara berulang-ulang sangat signifikan dalam menurunkan biaya (kami akan melakukan perhitungan lebih detail nanti).
3. Menuju penggunaan kembali secara total
Pada tahun 2016, Falcon 9 tahap pertama berhasil dipulihkan di laut menggunakan kapal tanpa awak. Penggunaan kapal di laut meningkatkan fleksibilitas dalam proses pemulihan roket, sangat berguna untuk peluncuran ke orbit tinggi dan muatan berat.
Pada tahun 2017, SpaceX berhasil meluncurkan satelit menggunakan roket yang sudah dipakai kembali, menandai tahap nyata dari penggunaan kembali roket dalam operasi nyata. Pada tahun yang sama, SpaceX menjadi perusahaan peluncuran satelit komersial terbanyak di dunia.
Pada tahun 2018, prototipe roket Starship mulai diproduksi dan melakukan uji coba jarak pendek secara kecil-kecilan.
Starship bertujuan untuk menjadi sepenuhnya dapat digunakan kembali, artinya tidak hanya tingkat satu, tetapi juga tingkat dua harus bisa digunakan kembali, sekaligus meningkatkan kapasitas angkut secara besar-besaran. Targetnya adalah menurunkan biaya peluncuran ke orbit dekat Bumi menjadi sekitar 100 dolar per kg, sehingga biaya peluncuran bisa turun secara drastis.
Pada tahun 2020, pesawat Crew Dragon mengangkut dua astronaut ke stasiun luar angkasa internasional, menandai keberhasilan kemampuan manusia SpaceX.
Sejak 2021 dan seterusnya, prototipe Starship SN, Starship V1, dan V2 terus menjalani pengujian. Sampai saat ini, sudah berhasil menangkap booster tingkat satu “kait” dan melakukan uji pendaratan vertikal di laut.
Versi V3 telah selesai pengujian di darat, dan direncanakan terbang perdana pada Maret 2026. V3 fokus utama adalah menguasai teknologi pemulihan dan pengujian pengisian bahan bakar di orbit, yang merupakan fondasi penting untuk eksplorasi ke ruang angkasa dalam.
4. Berapa banyak biaya yang dapat dikurangi oleh Falcon 9 dan Starship?
Kami lakukan estimasi:
Karena data biaya roket yang terbuka dan akurat tidak tersedia, perhitungan ini bersifat perkiraan dan hanya sebagai gambaran.
Dapat dilihat bahwa keunggulan biaya Falcon berasal dari dua faktor utama: pertama, dari pasar dan pengembangan mandiri seluruh rantai industri yang menurunkan biaya secara keseluruhan; kedua, dari penggunaan kembali tingkat satu. Namun, penghematan biaya dari penggunaan kembali tingkat satu belum secara signifikan mengubah biaya secara kuantitatif. Jika nanti Starship mampu digunakan kembali sepenuhnya dan dengan frekuensi yang lebih tinggi, biaya peluncuran akan semakin menurun secara besar-besaran.
Apa saja kebutuhan downstream dari peluncuran roket? Bagi SpaceX, secara sederhana dapat dibagi menjadi beberapa kategori: Starlink milik SpaceX sendiri, pesanan satelit komersial, serta kontrak dari pemerintah dan militer AS. Ini adalah komponen utama dari pesanan SpaceX saat ini; selain itu, ada potensi pasar lain seperti komputasi luar angkasa yang sedang ramai diperbincangkan.
Pembahasan motif listing SpaceX
Kami tidak akan melakukan analisis lengkap terhadap semua kebutuhan tersebut, tetapi ingin mengikuti satu garis utama, memahami sebab-akibatnya secara jelas.
Berita bahwa SpaceX akan segera listing di pasar modal membuat perhatian besar dari pasar terhadap industri antariksa komersial.
Ini menimbulkan pertanyaan: sebelumnya, Elon Musk pernah menyatakan bahwa dia tidak ingin SpaceX go public karena kekhawatiran bahwa tekanan pasar akan mendorong perusahaan untuk fokus pada keuntungan jangka pendek, mengorbankan misi jangka panjang. Meskipun risiko ini belum berubah, Musk tampaknya sangat ingin perusahaan segera listing. Kemungkinan besar, ada faktor lain yang mempengaruhi.
Untuk memahami hal ini, yang terpenting adalah melihat bagaimana pandangan Elon Musk sendiri.
Dari pernyataan-pernyataan Musk akhir-akhir ini, kita bisa memahami logikanya:
1. Perubahan terbesar berasal dari bottleneck komputasi
(1) Integrasi teknologi: eksplorasi luar angkasa membutuhkan AI
Dalam visi teknologi masa depan Musk, termasuk AI, teknologi informasi dapat meningkatkan efisiensi “software” manusia, sementara robot humanoid dan teknologi terkait dapat meningkatkan efisiensi “hardware” produksi material. Ia percaya bahwa keduanya akan menyatu dalam waktu dekat, mendorong peradaban manusia ke tahap baru.
Dalam peta bisnis Musk, ia mengembangkan kendaraan otonom, kemudian berfokus pada robot humanoid; mengembangkan antarmuka otak-komputer; ikut mendirikan OpenAI, lalu membentuk xAI; mengakuisisi Twitter; dan di bidang luar angkasa, mendirikan SpaceX, dan seterusnya. Setelah berinvestasi di bidang-bidang kunci ini, tujuan utamanya adalah mengintegrasikan semuanya.
Baru-baru ini, SpaceX mengumumkan merger dengan xAI, yang mencerminkan integrasi tersebut.
Terinspirasi karya fiksi ilmiah, tujuan besar Musk adalah menjadikan manusia sebagai spesies antarplanet. Konsep ini terinspirasi dari astronom Soviet, Kardashev, yang mengusulkan tingkat peradaban: “Tipe I” mampu menguasai energi planet, “Tipe II” mampu menguasai energi bintang, dan hidup di antarplanet berarti manusia berpotensi mencapai “Tipe II” (meskipun saat ini kita baru mencapai Tipe I).
Mengapa Musk ingin manusia segera menjadi spesies antarplanet? Ia percaya ini akan memperpanjang keberlangsungan peradaban manusia. Sangat masuk akal: peradaban yang terjebak di satu planet sangat rentan; jika Bumi mengalami bencana besar, peradaban manusia akan punah.
Selain itu, karya fiksi ilmiah memberi Musk keinginan mendalam untuk memahami rahasia alam semesta. Jika manusia terjebak di satu planet kecil, sulit untuk melakukan loncatan teknologi dan memahami kebenaran alam semesta.
Ini juga menjelaskan mengapa Musk sangat fokus pada eksplorasi Mars. Dalam rencananya, salah satu kunci adalah mengirim robot humanoid ke Mars, sebagai langkah awal sebelum manusia.
Dengan demikian, SpaceX, robot humanoid, dan AI sangat terkait erat.
(3) Perkembangan AI yang pesat dan tantangan energi
Dalam beberapa tahun terakhir, perkembangan AI sangat pesat. Dari penjelasan di atas, kita bisa melihat betapa pentingnya AI bagi Musk.
Musk sering menegaskan bahwa AI berkembang sangat cepat, bahkan melebihi ekspektasinya. Ia ingin memenangkan perlombaan AI ini, dan salah satu kunci keberhasilannya adalah mengelola aset komputasi secara efisien.
Ini melibatkan investasi dan pembangunan infrastruktur AI di AS, yang bukan fokus utama artikel ini, tetapi perlu diketahui bahwa:
Batas utama pembangunan pusat data di AS saat ini adalah energi. Banyak yang membahas ini, termasuk Jensen Huang dari Nvidia, yang menyatakan bahwa kekurangan energi di AS adalah hambatan utama. Singkatnya, pusat data sangat bergantung pada listrik, tetapi infrastruktur transmisi dan pembangkit listrik di AS sangat tertinggal dan sulit diperbaiki dalam waktu dekat.
(4) Siapa yang bisa lebih dulu mengatasi hambatan energi? Peluang besar untuk melampaui pesaing.
Musk mengusulkan konsep: membangun pusat data di luar angkasa. Karena pusat data luar angkasa dapat mengatasi hambatan energi secara efektif.
Efisiensi panel surya di luar angkasa jauh lebih tinggi daripada di Bumi. Secara teori, menempatkan panel surya di orbit sinkron dengan Bumi dapat menghasilkan listrik 24 jam nonstop. Dibandingkan dengan panel surya di permukaan yang hanya bisa menghasilkan energi selama sekitar 4 jam per hari, dan karena tidak ada atmosfer yang menghalangi, intensitas radiasi matahari jauh lebih tinggi. Selain itu, pusat data luar angkasa tidak terpengaruh oleh infrastruktur listrik di Bumi.
Bayangkan jika kita bisa menempatkan banyak panel surya di luar angkasa, mirip dengan konsep “Dyson Sphere” yang diusulkan fisikawan Freeman Dyson—sebuah struktur yang mengelilingi bintang untuk mengumpulkan energinya!
SpaceX juga mulai bergerak cepat. Musk berencana dalam 2-3 tahun ke depan meluncurkan satelit AI, dan dokumen pengajuan ke FCC menunjukkan mereka sedang merencanakan sistem pusat data orbit yang mencakup 1 juta satelit. Selain itu, SpaceX juga mengembangkan industri energi surya skala besar, target kapasitas 100 GW.
Ini membutuhkan investasi besar, dan kami berpendapat bahwa ini adalah alasan utama SpaceX sangat ingin mendapatkan pendanaan saat ini.
Tentu saja, ada faktor lain yang juga mempengaruhi.
Lingkungan eksternal dan tekanan internal SpaceX
(1) Fokus pada proyek Starlink: ekspansi pengeluaran modal
Menurut informasi pasar, Starlink menyumbang sekitar 50-80% pendapatan SpaceX.
Proyek Starlink adalah membangun jaringan broadband satelit global dengan menempatkan banyak satelit di orbit dekat Bumi. Satelit ini berfungsi sebagai relay, node, dan stasiun penghubung seperti jaringan komunikasi darat tradisional.
Keunggulannya adalah tidak bergantung pada kondisi geografis di permukaan, bisa digunakan di mana saja di Bumi karena satelit bisa melintas di atas lokasi manapun.
Ini sangat menguntungkan daerah terpencil yang belum terjangkau broadband, kapal di laut, dan berbagai pesawat terbang, yang tidak bisa mengandalkan jaringan darat.
Lalu, apa bedanya Starlink dengan komunikasi satelit tradisional?
Jumlah satelitnya sangat banyak: V1 memiliki beberapa ribu satelit, V2 akan mencapai puluhan ribu. Jika menggunakan peluncuran konvensional, biaya sangat tinggi dan tidak ekonomis. Tetapi dengan roket yang dapat digunakan kembali seperti SpaceX, biaya peluncuran bisa ditekan secara signifikan, sehingga model bisnis Starlink bisa berjalan.
Dari kenyataan, jaringan komunikasi di AS masih tertinggal: di satu sisi, daerah terpencil kurang infrastruktur, di sisi lain, biaya infrastruktur seperti fiber optic sangat tinggi. Monopoli beberapa operator besar menyebabkan biaya broadband cukup mahal. Oleh karena itu, jaringan satelit di AS memiliki nilai lebih dibandingkan di negara lain.
Komputasi luar angkasa juga masih jauh dari kenyataan, jadi saat ini Starlink adalah sumber cash flow nyata dan juga sebagai jaminan untuk mendapatkan kontrak dari pemerintah dan militer AS di masa depan.
Kami lakukan estimasi: Saat ini, satelit utama Starlink adalah versi V1 (terutama V1.5 dan V2 mini). Setelah banyak pengguna bergabung, kapasitas menurun dan pengalaman pengguna memburuk, menghambat pertumbuhan pengguna.
Ke depan, SpaceX akan meluncurkan satelit V2. Dari estimasi di atas, kapasitas V2 akan jauh meningkat, tetapi biaya juga melonjak: satelit V1.5 harganya sekitar 1,5 miliar dolar, sedangkan V2 bisa mencapai lebih dari 600 miliar dolar.
Estimasi ini bersifat teoretis, tetapi kenyataannya, Starlink akan menghadapi kompetisi dan tidak akan menjadi satu-satunya pemain. Jadi, proyeksi keuntungan dari V2 mungkin terlalu optimistis.
(2) Dari sudut pandang kompetisi, SpaceX tidak tanpa tekanan
Layanan internet global SpaceX sedang menghadapi tantangan dari Bezos, dan China juga mempercepat pengembangan. Selain itu, bisnis D2D (direct-to-device) yang menghubungkan satelit langsung ke ponsel juga menghadapi tantangan dari perusahaan seperti AST SpaceMobile.
Ketersediaan spektrum dan orbit terbatas, dan selama konflik Rusia-Ukraina, Starlink menunjukkan nilai militernya yang besar. Jadi, perebutan sumber daya orbit dan spektrum tidak hanya soal bisnis, tetapi juga terkait keamanan nasional. Saat ini, perebutan sumber daya ini sangat mendesak.
Mengenai kompetisi industri dan perkembangan pesaing, akan kita bahas di bagian berikutnya.
(3) Ketidakstabilan kontrak pemerintah dan faktor politik
Kerja sama dengan NASA tidak selalu stabil: setelah konflik antara Trump dan Musk, Trump pernah mengancam akan menghentikan subsidi dan kontrak bernilai miliaran dolar dari SpaceX, serta mencabut nominasi Musk sebagai kepala NASA. Setelah beberapa kegagalan uji coba Starship, NASA menunda program Artemis dan membuka kontrak pendaratan bulan ke perusahaan lain seperti Blue Origin.
Selain itu, saat mengembangkan Starship, SpaceX menghadapi pengawasan ketat dari FAA dan regulator lain. Setelah perusahaan listing, mereka bisa memperkuat narasi dan memperbesar skala, mungkin ini juga pertimbangan mereka.
Apakah komputasi luar angkasa benar-benar bisa terwujud?
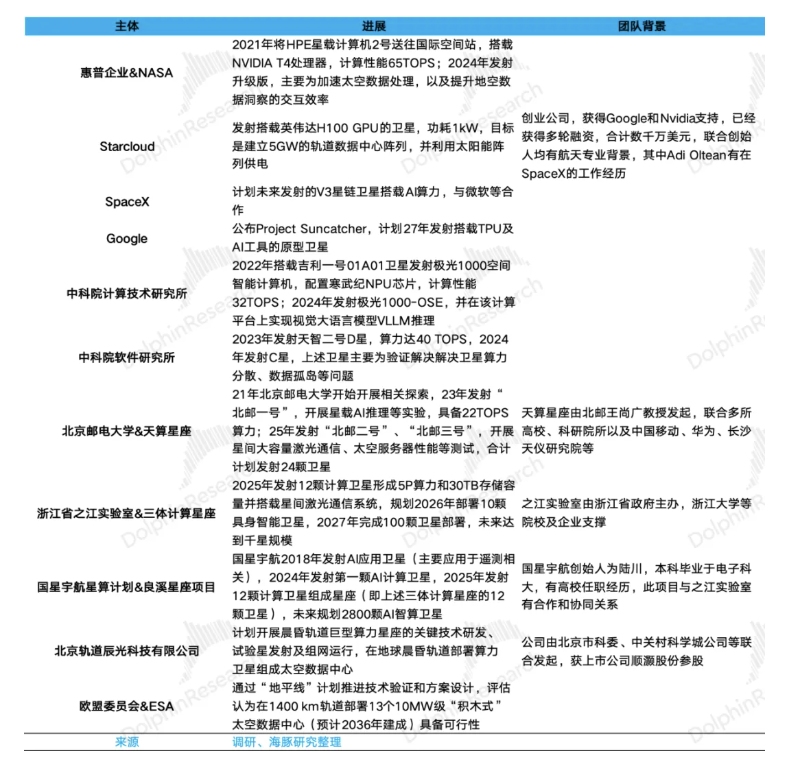
1. Amerika dan China sudah melakukan beberapa eksperimen
Beberapa perusahaan dan institusi sudah melakukan tahap awal, terutama di AS dan China:
2. Jika ingin mewujudkan komputasi luar angkasa, apa saja tantangannya?
Ada beberapa hambatan utama:
(1) Biaya peluncuran
Ini adalah fokus utama SpaceX. Menurut makalah Google, jika biaya peluncuran satelit ke LEO bisa diturunkan di bawah 200 dolar per kg, maka pusat data luar angkasa menjadi ekonomis. Estimasi mereka: jika biaya peluncuran di bawah 200 dolar/kg, total biaya sistem pusat data orbit V2 sekitar 810-7500 dolar per kW per tahun, sedangkan biaya energi pusat data di Bumi sekitar 570-3000 dolar per kW per tahun. Kedua biaya ini sebanding dalam skala.
(2) Perlindungan dari radiasi
Di luar angkasa, banyak radiasi kosmik dan partikel energi tinggi yang menyebabkan efek TID dan SEEs, yang bisa menyebabkan kesalahan data.
Untuk mengatasi ini, chip harus dilengkapi dengan perlindungan radiasi, yang meningkatkan biaya. Sebelumnya, untuk mengurangi pengaruh radiasi, chip satelit biasanya menggunakan proses teknologi yang lebih konservatif (proses lebih besar, lebih tahan radiasi), tetapi ini membatasi performa. Jika menggunakan chip proses maju, harus dilengkapi arsitektur toleransi kesalahan yang ketat, yang juga mempengaruhi efisiensi komputasi.
Gambar: Perbandingan performa prosesor tahan radiasi dan COTS di darat
Sumber: “Computing over Space: Status, Challenges, and Opportunities”, Yaoqi Liu dan lain-lain, Dolphin Research
Gambar: Tata letak chip dan radiator di sisi bayangan panel surya untuk mengurangi pengaruh radiasi matahari
Sumber: “Tether-Based Architecture for Solar-Powered Orbital AI Data Centers”, Igor Bargatin dan lain-lain, Dolphin Research
Namun, menurut makalah Google, mereka menggunakan TPU Trillium V6e dan server AMD untuk pengujian TID, dan hanya HBM yang menunjukkan sensitivitas tinggi terhadap radiasi, dengan dosis 2 krad (Si) menunjukkan gangguan, tetapi angka ini sudah memenuhi batas toleransi.
Selain itu, pengolahan end-to-end tetap bisa berjalan normal.
Dalam pengujian SEEs, performa HBM dan sistem secara keseluruhan juga serupa dengan pengujian TID. Jadi, berdasarkan pengujian, server yang dipadukan dengan TPU mampu menahan radiasi di lingkungan luar angkasa.
(3) Masalah pendinginan vakum
Di luar angkasa, tidak ada udara, hanya bisa mengandalkan radiasi untuk membuang panas. Efisiensi ini sangat rendah. Solusi yang relatif memungkinkan adalah menggunakan sistem sirkulasi fluida dan radiator radiasi.
Radiator radiasi dengan luas permukaan besar bisa mengimbangi rendahnya efisiensi, tetapi meningkatkan biaya. Teknologi sirkulasi fluida juga memiliki banyak hambatan yang harus diatasi.
Gambar: Skema sistem manajemen panas pusat data luar angkasa
Sumber: “Computing over Space: Status, Challenges, and Opportunities”, Yaoqi Liu dan lain-lain, Dolphin Research
(4) Masalah pasokan energi
Meskipun menempatkan panel surya di orbit sinkron dengan Bumi secara teori bisa menghasilkan listrik 24 jam nonstop dan efisiensi lebih tinggi dari di darat, tetapi menempatkan panel besar di luar angkasa sangat menantang. Panel harus mampu bertahan di lingkungan ekstrem luar angkasa, dan saat ini, teknologi utama adalah GaAs karena tahan panas, vakum, dan radiasi. Di masa depan, mungkin akan menggunakan pH HJT atau perovskite, tetapi biayanya pasti lebih tinggi dari panel surya konvensional.
(5) Masalah transmisi data
Saat ini, satelit Starlink sudah mampu menggunakan laser dengan kecepatan 100 Gbps. China juga mengembangkan teknologi komunikasi laser 100 Gbps, tetapi belum cukup untuk memenuhi kebutuhan bandwidth cluster komputasi yang mungkin membutuhkan 10 Tbps atau bahkan 100 Tbps. Menambah jumlah terminal laser akan meningkatkan bobot dan biaya satelit.
Menurut makalah Google, dengan teknologi DWDM COTS, kapasitas per link bisa mencapai 10 Tbps, tetapi tidak cocok untuk jarak jauh. Solusi yang mungkin adalah mengatur formasi satelit dekat satu sama lain (jarak ratusan kilometer atau lebih dekat) untuk mengurangi biaya.
Gambar: Hubungan antara bandwidth dan jarak transmisi antar satelit menurut makalah Google
Sumber: Google, Dolphin Research
(6) Masalah pemeliharaan di orbit
Teknologi robot luar angkasa untuk pemeliharaan masih dalam tahap eksperimen. Untuk mengatasi kerusakan, satelit harus dilengkapi dengan kemampuan diagnosis dan perbaikan sendiri, atau harus sering diganti. Selain itu, setelah satelit ditempatkan, tidak bisa diganti chip komputasi seperti di darat, harus mengganti seluruh satelit, yang meningkatkan biaya.
Kesimpulan: Secara teori, semua masalah ini memiliki solusi, tetapi dalam praktiknya, banyak tantangan teknis dan terutama masalah biaya yang menjadi hambatan utama. Apakah secara ekonomi layak? Itu yang perlu dipastikan.
Kesimpulan
Dari segi kebutuhan, industri antariksa komersial dan satelit telah membangun model keuntungan yang layak, dan perebutan sumber daya luar angkasa memberikan prospek pertumbuhan yang pasti; berdasarkan itu, komputasi luar angkasa memiliki potensi dan memberi opsi nilai nyata dalam konteks kekurangan energi. Oleh karena itu, kami tetap optimistis terhadap pertumbuhan permintaan industri ini.
Dari sudut pandang pelaku industri, kami percaya bahwa SpaceX telah membuka jalan untuk model roket yang dapat digunakan kembali: secara teknologi dan bisnis, ini memungkinkan pengurangan biaya secara besar-besaran.
Ini memberi industri kepastian pertumbuhan, dan juga membuka peluang bagi perusahaan lain untuk mengikuti jejak ini dan meraih kemajuan dengan keunggulan sebagai pemain baru. Pada bagian berikutnya, kami akan membahas pemain industri dan pola kompetisi.
Sumber artikel: Dolphin Research
Peringatan risiko dan ketentuan penafian
Pasar memiliki risiko, investasi harus dilakukan dengan hati-hati. Artikel ini tidak merupakan saran investasi pribadi, dan tidak mempertimbangkan tujuan investasi, kondisi keuangan, atau kebutuhan khusus pengguna. Pengguna harus menilai apakah pendapat, pandangan, atau kesimpulan dalam artikel ini sesuai dengan kondisi mereka. Segala risiko dan tanggung jawab sepenuhnya di tangan pengguna.
Lihat Asli
Halaman ini mungkin berisi konten pihak ketiga, yang disediakan untuk tujuan informasi saja (bukan pernyataan/jaminan) dan tidak boleh dianggap sebagai dukungan terhadap pandangannya oleh Gate, atau sebagai nasihat keuangan atau profesional. Lihat Penafian untuk detailnya.
Elon Musk kembali menggebrak "senjata rahasia": Apakah SpaceX benar-benar dapat mengubah "ekonomi luar angkasa"?
Sejak akhir tahun 2025, perhatian terhadap industri antariksa komersial di pasar modal meningkat pesat. Dalam laporan ini, kami mencoba menyusun sebab-akibat sebagai titik masuk untuk meneliti peluang investasi di bidang antariksa komersial.
Pemicu utama perhatian pasar terhadap industri antariksa komersial kali ini adalah berita bahwa SpaceX akan segera masuk pasar modal untuk melakukan pendanaan, dan inovasi revolusioner SpaceX terletak pada teknologi roket yang dapat digunakan kembali, yang secara langsung menurunkan biaya peluncuran satelit. Dalam laporan ini, kami memulai dari SpaceX dan membahas beberapa pertanyaan utama:
Bagaimana perkembangan SpaceX dan berapa banyak biaya yang dapat dikurangi dengan teknologi roket yang dapat digunakan kembali?
Mengapa SpaceX sangat ingin go public, berbeda dengan sikap Elon Musk sebelumnya yang menolak perusahaan tersebut untuk listing? Apa yang terjadi di baliknya?
Seberapa besar kemungkinan keberhasilan visi komputasi luar angkasa yang diharapkan Elon Musk, dan sejauh mana perkembangan industri saat ini?
Berikut analisis lengkapnya
1. Menyusun strategi di bidang roket dan satelit, mendapatkan kontrak NASA
Pada tahun 2002, Elon Musk mendirikan SpaceX di California. Ide pendirian perusahaan ini terinspirasi dari karya fiksi ilmiah, dengan harapan manusia bisa pergi ke Mars karena ingin menjadikan manusia sebagai “spesies multi-planet”. Ia percaya, hanya dengan cara itu peradaban manusia bisa bertahan lebih lama.
Ia berpendapat bahwa saat itu manusia belum bisa ke Mars bukan karena teknologi, melainkan karena biaya peluncuran roket yang terlalu tinggi. Oleh karena itu, ia bertekad menurunkan biaya peluncuran dengan mengubah roket menjadi dapat digunakan kembali, “seperti pesawat terbang”.
Pada saat yang sama, Musk juga menyadari bahwa untuk pergi ke Mars, pertama-tama harus menghasilkan uang di orbit Bumi. Jadi, rencananya adalah memulai dengan peluncuran komersial, menurunkan biaya dengan teknologi roket yang dapat digunakan kembali, dan mendapatkan keuntungan dari proyek komersial tersebut.
Namun, menguasai teknologi roket saja tidak cukup (meskipun awalnya mereka juga belum menguasainya), mereka juga harus mengembangkan teknologi satelit. Oleh karena itu, pada tahun 2005, SpaceX mengakuisisi SSTL, yang ahli dalam satelit kecil berbiaya rendah dan pengiriman cepat, sesuai kebutuhan SpaceX.
Pada tahun 2006, NASA menghadapi kesulitan: pesawat ulang-alik Columbia mengalami kecelakaan dan pensiun lebih cepat, serta stasiun luar angkasa internasional menghadapi masalah pengiriman tanpa awak dan tanpa awak manusia. Melalui peluang ini, SpaceX memperoleh kontrak COTS (Commercial Orbital Transportation Services) dari NASA. Pada tahun yang sama, SpaceX mulai mengembangkan pesawat Dragon.
Pada tahun 2008, peluncuran Falcon 1 yang keempat akhirnya berhasil, dan di tahun yang sama, SpaceX mendapatkan kontrak pengadaan suplai komersial senilai 1,6 miliar dolar dari NASA.
2. Falcon 9 mencapai roket tingkat satu yang dapat digunakan kembali
Pada tahun 2010, Dragon berhasil masuk orbit dan kembali saat peluncuran perdana Falcon 9. Pada tahun 2012, Dragon berhasil berlabuh dan kembali dari stasiun luar angkasa internasional. Sejak saat itu, SpaceX benar-benar menjadi kontraktor utama NASA.
Pada tahun 2014, Starlink resmi dimulai. Apa itu Starlink? Nanti kita bahas lebih detail, intinya adalah SpaceX percaya bahwa proyek ini dapat memberikan arus kas jangka panjang bagi perusahaan, tentu saja dengan syarat teknologi roket yang dapat digunakan kembali. Kemudian, proyek ini memang menjadi sumber utama pendapatan cash flow SpaceX hingga saat ini.
Pada tahun 2015, roket Falcon 9 tingkat satu akhirnya berhasil dipulihkan di darat setelah peluncuran.
Perbedaan utama Falcon dan roket konvensional terletak pada kemampuan roket tingkat satu yang dapat digunakan kembali.
Dalam biaya keseluruhan peluncuran, biaya pembuatan badan roket merupakan bagian terbesar, sedangkan biaya bahan bakar relatif kecil.
Dari segi struktur, roket berbahan bakar cair umumnya menggunakan struktur dua tingkat, yang secara kasar terdiri dari fairing, tahap kedua, dan tahap pertama. Tahap pertama biasanya paling mahal biayanya.
Selama peluncuran, tahap pertama dinyalakan terlebih dahulu, dan setelah roket mencapai ketinggian di luar atmosfer yang padat, tahap pertama dan kedua terpisah. Mesin tahap kedua dinyalakan untuk melanjutkan misi (fairing juga telah terlepas), akhirnya muatan (misalnya satelit) didorong ke orbit yang diinginkan.
Mengapa menggunakan struktur bertingkat seperti ini? Ada dua alasan utama: pertama, untuk memaksimalkan efisiensi dengan mengurangi berat secara bertahap, misalnya setelah tahap pertama dibuang, berat roket bisa berkurang secara signifikan; kedua, memungkinkan desain mesin yang khusus, karena mesin di atmosfer padat dan di ruang hampa memerlukan struktur yang berbeda. Secara sederhana, mesin tahap pertama harus memiliki nozzle yang lebih pendek dan tebal, sedangkan mesin tahap kedua yang beroperasi di ruang hampa memerlukan nozzle yang panjang dan berbentuk lonceng.
Dari sini kita bisa memahami bahwa penggunaan kembali tahap pertama secara berulang-ulang sangat signifikan dalam menurunkan biaya (kami akan melakukan perhitungan lebih detail nanti).
3. Menuju penggunaan kembali secara total
Pada tahun 2016, Falcon 9 tahap pertama berhasil dipulihkan di laut menggunakan kapal tanpa awak. Penggunaan kapal di laut meningkatkan fleksibilitas dalam proses pemulihan roket, sangat berguna untuk peluncuran ke orbit tinggi dan muatan berat.
Pada tahun 2017, SpaceX berhasil meluncurkan satelit menggunakan roket yang sudah dipakai kembali, menandai tahap nyata dari penggunaan kembali roket dalam operasi nyata. Pada tahun yang sama, SpaceX menjadi perusahaan peluncuran satelit komersial terbanyak di dunia.
Pada tahun 2018, prototipe roket Starship mulai diproduksi dan melakukan uji coba jarak pendek secara kecil-kecilan.
Starship bertujuan untuk menjadi sepenuhnya dapat digunakan kembali, artinya tidak hanya tingkat satu, tetapi juga tingkat dua harus bisa digunakan kembali, sekaligus meningkatkan kapasitas angkut secara besar-besaran. Targetnya adalah menurunkan biaya peluncuran ke orbit dekat Bumi menjadi sekitar 100 dolar per kg, sehingga biaya peluncuran bisa turun secara drastis.
Pada tahun 2020, pesawat Crew Dragon mengangkut dua astronaut ke stasiun luar angkasa internasional, menandai keberhasilan kemampuan manusia SpaceX.
Sejak 2021 dan seterusnya, prototipe Starship SN, Starship V1, dan V2 terus menjalani pengujian. Sampai saat ini, sudah berhasil menangkap booster tingkat satu “kait” dan melakukan uji pendaratan vertikal di laut.
Versi V3 telah selesai pengujian di darat, dan direncanakan terbang perdana pada Maret 2026. V3 fokus utama adalah menguasai teknologi pemulihan dan pengujian pengisian bahan bakar di orbit, yang merupakan fondasi penting untuk eksplorasi ke ruang angkasa dalam.
4. Berapa banyak biaya yang dapat dikurangi oleh Falcon 9 dan Starship?
Kami lakukan estimasi:
Karena data biaya roket yang terbuka dan akurat tidak tersedia, perhitungan ini bersifat perkiraan dan hanya sebagai gambaran.
Dapat dilihat bahwa keunggulan biaya Falcon berasal dari dua faktor utama: pertama, dari pasar dan pengembangan mandiri seluruh rantai industri yang menurunkan biaya secara keseluruhan; kedua, dari penggunaan kembali tingkat satu. Namun, penghematan biaya dari penggunaan kembali tingkat satu belum secara signifikan mengubah biaya secara kuantitatif. Jika nanti Starship mampu digunakan kembali sepenuhnya dan dengan frekuensi yang lebih tinggi, biaya peluncuran akan semakin menurun secara besar-besaran.
Apa saja kebutuhan downstream dari peluncuran roket? Bagi SpaceX, secara sederhana dapat dibagi menjadi beberapa kategori: Starlink milik SpaceX sendiri, pesanan satelit komersial, serta kontrak dari pemerintah dan militer AS. Ini adalah komponen utama dari pesanan SpaceX saat ini; selain itu, ada potensi pasar lain seperti komputasi luar angkasa yang sedang ramai diperbincangkan.
Kami tidak akan melakukan analisis lengkap terhadap semua kebutuhan tersebut, tetapi ingin mengikuti satu garis utama, memahami sebab-akibatnya secara jelas.
Berita bahwa SpaceX akan segera listing di pasar modal membuat perhatian besar dari pasar terhadap industri antariksa komersial.
Ini menimbulkan pertanyaan: sebelumnya, Elon Musk pernah menyatakan bahwa dia tidak ingin SpaceX go public karena kekhawatiran bahwa tekanan pasar akan mendorong perusahaan untuk fokus pada keuntungan jangka pendek, mengorbankan misi jangka panjang. Meskipun risiko ini belum berubah, Musk tampaknya sangat ingin perusahaan segera listing. Kemungkinan besar, ada faktor lain yang mempengaruhi.
Untuk memahami hal ini, yang terpenting adalah melihat bagaimana pandangan Elon Musk sendiri.
Dari pernyataan-pernyataan Musk akhir-akhir ini, kita bisa memahami logikanya:
1. Perubahan terbesar berasal dari bottleneck komputasi
(1) Integrasi teknologi: eksplorasi luar angkasa membutuhkan AI
Dalam visi teknologi masa depan Musk, termasuk AI, teknologi informasi dapat meningkatkan efisiensi “software” manusia, sementara robot humanoid dan teknologi terkait dapat meningkatkan efisiensi “hardware” produksi material. Ia percaya bahwa keduanya akan menyatu dalam waktu dekat, mendorong peradaban manusia ke tahap baru.
Dalam peta bisnis Musk, ia mengembangkan kendaraan otonom, kemudian berfokus pada robot humanoid; mengembangkan antarmuka otak-komputer; ikut mendirikan OpenAI, lalu membentuk xAI; mengakuisisi Twitter; dan di bidang luar angkasa, mendirikan SpaceX, dan seterusnya. Setelah berinvestasi di bidang-bidang kunci ini, tujuan utamanya adalah mengintegrasikan semuanya.
Baru-baru ini, SpaceX mengumumkan merger dengan xAI, yang mencerminkan integrasi tersebut.
(2) Bagaimana memahami integrasi ini? Contoh sederhananya—
Terinspirasi karya fiksi ilmiah, tujuan besar Musk adalah menjadikan manusia sebagai spesies antarplanet. Konsep ini terinspirasi dari astronom Soviet, Kardashev, yang mengusulkan tingkat peradaban: “Tipe I” mampu menguasai energi planet, “Tipe II” mampu menguasai energi bintang, dan hidup di antarplanet berarti manusia berpotensi mencapai “Tipe II” (meskipun saat ini kita baru mencapai Tipe I).
Mengapa Musk ingin manusia segera menjadi spesies antarplanet? Ia percaya ini akan memperpanjang keberlangsungan peradaban manusia. Sangat masuk akal: peradaban yang terjebak di satu planet sangat rentan; jika Bumi mengalami bencana besar, peradaban manusia akan punah.
Selain itu, karya fiksi ilmiah memberi Musk keinginan mendalam untuk memahami rahasia alam semesta. Jika manusia terjebak di satu planet kecil, sulit untuk melakukan loncatan teknologi dan memahami kebenaran alam semesta.
Ini juga menjelaskan mengapa Musk sangat fokus pada eksplorasi Mars. Dalam rencananya, salah satu kunci adalah mengirim robot humanoid ke Mars, sebagai langkah awal sebelum manusia.
Dengan demikian, SpaceX, robot humanoid, dan AI sangat terkait erat.
(3) Perkembangan AI yang pesat dan tantangan energi
Dalam beberapa tahun terakhir, perkembangan AI sangat pesat. Dari penjelasan di atas, kita bisa melihat betapa pentingnya AI bagi Musk.
Musk sering menegaskan bahwa AI berkembang sangat cepat, bahkan melebihi ekspektasinya. Ia ingin memenangkan perlombaan AI ini, dan salah satu kunci keberhasilannya adalah mengelola aset komputasi secara efisien.
Ini melibatkan investasi dan pembangunan infrastruktur AI di AS, yang bukan fokus utama artikel ini, tetapi perlu diketahui bahwa:
Batas utama pembangunan pusat data di AS saat ini adalah energi. Banyak yang membahas ini, termasuk Jensen Huang dari Nvidia, yang menyatakan bahwa kekurangan energi di AS adalah hambatan utama. Singkatnya, pusat data sangat bergantung pada listrik, tetapi infrastruktur transmisi dan pembangkit listrik di AS sangat tertinggal dan sulit diperbaiki dalam waktu dekat.
(4) Siapa yang bisa lebih dulu mengatasi hambatan energi? Peluang besar untuk melampaui pesaing.
Musk mengusulkan konsep: membangun pusat data di luar angkasa. Karena pusat data luar angkasa dapat mengatasi hambatan energi secara efektif.
Efisiensi panel surya di luar angkasa jauh lebih tinggi daripada di Bumi. Secara teori, menempatkan panel surya di orbit sinkron dengan Bumi dapat menghasilkan listrik 24 jam nonstop. Dibandingkan dengan panel surya di permukaan yang hanya bisa menghasilkan energi selama sekitar 4 jam per hari, dan karena tidak ada atmosfer yang menghalangi, intensitas radiasi matahari jauh lebih tinggi. Selain itu, pusat data luar angkasa tidak terpengaruh oleh infrastruktur listrik di Bumi.
Bayangkan jika kita bisa menempatkan banyak panel surya di luar angkasa, mirip dengan konsep “Dyson Sphere” yang diusulkan fisikawan Freeman Dyson—sebuah struktur yang mengelilingi bintang untuk mengumpulkan energinya!
SpaceX juga mulai bergerak cepat. Musk berencana dalam 2-3 tahun ke depan meluncurkan satelit AI, dan dokumen pengajuan ke FCC menunjukkan mereka sedang merencanakan sistem pusat data orbit yang mencakup 1 juta satelit. Selain itu, SpaceX juga mengembangkan industri energi surya skala besar, target kapasitas 100 GW.
Ini membutuhkan investasi besar, dan kami berpendapat bahwa ini adalah alasan utama SpaceX sangat ingin mendapatkan pendanaan saat ini.
Tentu saja, ada faktor lain yang juga mempengaruhi.
(1) Fokus pada proyek Starlink: ekspansi pengeluaran modal
Menurut informasi pasar, Starlink menyumbang sekitar 50-80% pendapatan SpaceX.
Proyek Starlink adalah membangun jaringan broadband satelit global dengan menempatkan banyak satelit di orbit dekat Bumi. Satelit ini berfungsi sebagai relay, node, dan stasiun penghubung seperti jaringan komunikasi darat tradisional.
Keunggulannya adalah tidak bergantung pada kondisi geografis di permukaan, bisa digunakan di mana saja di Bumi karena satelit bisa melintas di atas lokasi manapun.
Ini sangat menguntungkan daerah terpencil yang belum terjangkau broadband, kapal di laut, dan berbagai pesawat terbang, yang tidak bisa mengandalkan jaringan darat.
Lalu, apa bedanya Starlink dengan komunikasi satelit tradisional?
Jumlah satelitnya sangat banyak: V1 memiliki beberapa ribu satelit, V2 akan mencapai puluhan ribu. Jika menggunakan peluncuran konvensional, biaya sangat tinggi dan tidak ekonomis. Tetapi dengan roket yang dapat digunakan kembali seperti SpaceX, biaya peluncuran bisa ditekan secara signifikan, sehingga model bisnis Starlink bisa berjalan.
Dari kenyataan, jaringan komunikasi di AS masih tertinggal: di satu sisi, daerah terpencil kurang infrastruktur, di sisi lain, biaya infrastruktur seperti fiber optic sangat tinggi. Monopoli beberapa operator besar menyebabkan biaya broadband cukup mahal. Oleh karena itu, jaringan satelit di AS memiliki nilai lebih dibandingkan di negara lain.
Komputasi luar angkasa juga masih jauh dari kenyataan, jadi saat ini Starlink adalah sumber cash flow nyata dan juga sebagai jaminan untuk mendapatkan kontrak dari pemerintah dan militer AS di masa depan.
Kami lakukan estimasi:
Saat ini, satelit utama Starlink adalah versi V1 (terutama V1.5 dan V2 mini). Setelah banyak pengguna bergabung, kapasitas menurun dan pengalaman pengguna memburuk, menghambat pertumbuhan pengguna.
Ke depan, SpaceX akan meluncurkan satelit V2. Dari estimasi di atas, kapasitas V2 akan jauh meningkat, tetapi biaya juga melonjak: satelit V1.5 harganya sekitar 1,5 miliar dolar, sedangkan V2 bisa mencapai lebih dari 600 miliar dolar.
Estimasi ini bersifat teoretis, tetapi kenyataannya, Starlink akan menghadapi kompetisi dan tidak akan menjadi satu-satunya pemain. Jadi, proyeksi keuntungan dari V2 mungkin terlalu optimistis.
(2) Dari sudut pandang kompetisi, SpaceX tidak tanpa tekanan
Layanan internet global SpaceX sedang menghadapi tantangan dari Bezos, dan China juga mempercepat pengembangan. Selain itu, bisnis D2D (direct-to-device) yang menghubungkan satelit langsung ke ponsel juga menghadapi tantangan dari perusahaan seperti AST SpaceMobile.
Ketersediaan spektrum dan orbit terbatas, dan selama konflik Rusia-Ukraina, Starlink menunjukkan nilai militernya yang besar. Jadi, perebutan sumber daya orbit dan spektrum tidak hanya soal bisnis, tetapi juga terkait keamanan nasional. Saat ini, perebutan sumber daya ini sangat mendesak.
Mengenai kompetisi industri dan perkembangan pesaing, akan kita bahas di bagian berikutnya.
(3) Ketidakstabilan kontrak pemerintah dan faktor politik
Kerja sama dengan NASA tidak selalu stabil: setelah konflik antara Trump dan Musk, Trump pernah mengancam akan menghentikan subsidi dan kontrak bernilai miliaran dolar dari SpaceX, serta mencabut nominasi Musk sebagai kepala NASA. Setelah beberapa kegagalan uji coba Starship, NASA menunda program Artemis dan membuka kontrak pendaratan bulan ke perusahaan lain seperti Blue Origin.
Selain itu, saat mengembangkan Starship, SpaceX menghadapi pengawasan ketat dari FAA dan regulator lain. Setelah perusahaan listing, mereka bisa memperkuat narasi dan memperbesar skala, mungkin ini juga pertimbangan mereka.
1. Amerika dan China sudah melakukan beberapa eksperimen
Beberapa perusahaan dan institusi sudah melakukan tahap awal, terutama di AS dan China:
2. Jika ingin mewujudkan komputasi luar angkasa, apa saja tantangannya?
Ada beberapa hambatan utama:
(1) Biaya peluncuran
Ini adalah fokus utama SpaceX. Menurut makalah Google, jika biaya peluncuran satelit ke LEO bisa diturunkan di bawah 200 dolar per kg, maka pusat data luar angkasa menjadi ekonomis. Estimasi mereka: jika biaya peluncuran di bawah 200 dolar/kg, total biaya sistem pusat data orbit V2 sekitar 810-7500 dolar per kW per tahun, sedangkan biaya energi pusat data di Bumi sekitar 570-3000 dolar per kW per tahun. Kedua biaya ini sebanding dalam skala.
(2) Perlindungan dari radiasi
Di luar angkasa, banyak radiasi kosmik dan partikel energi tinggi yang menyebabkan efek TID dan SEEs, yang bisa menyebabkan kesalahan data.
Untuk mengatasi ini, chip harus dilengkapi dengan perlindungan radiasi, yang meningkatkan biaya. Sebelumnya, untuk mengurangi pengaruh radiasi, chip satelit biasanya menggunakan proses teknologi yang lebih konservatif (proses lebih besar, lebih tahan radiasi), tetapi ini membatasi performa. Jika menggunakan chip proses maju, harus dilengkapi arsitektur toleransi kesalahan yang ketat, yang juga mempengaruhi efisiensi komputasi.
Gambar: Perbandingan performa prosesor tahan radiasi dan COTS di darat
Sumber: “Computing over Space: Status, Challenges, and Opportunities”, Yaoqi Liu dan lain-lain, Dolphin Research
Gambar: Tata letak chip dan radiator di sisi bayangan panel surya untuk mengurangi pengaruh radiasi matahari
Sumber: “Tether-Based Architecture for Solar-Powered Orbital AI Data Centers”, Igor Bargatin dan lain-lain, Dolphin Research
Namun, menurut makalah Google, mereka menggunakan TPU Trillium V6e dan server AMD untuk pengujian TID, dan hanya HBM yang menunjukkan sensitivitas tinggi terhadap radiasi, dengan dosis 2 krad (Si) menunjukkan gangguan, tetapi angka ini sudah memenuhi batas toleransi.
Selain itu, pengolahan end-to-end tetap bisa berjalan normal.
Dalam pengujian SEEs, performa HBM dan sistem secara keseluruhan juga serupa dengan pengujian TID. Jadi, berdasarkan pengujian, server yang dipadukan dengan TPU mampu menahan radiasi di lingkungan luar angkasa.
(3) Masalah pendinginan vakum
Di luar angkasa, tidak ada udara, hanya bisa mengandalkan radiasi untuk membuang panas. Efisiensi ini sangat rendah. Solusi yang relatif memungkinkan adalah menggunakan sistem sirkulasi fluida dan radiator radiasi.
Radiator radiasi dengan luas permukaan besar bisa mengimbangi rendahnya efisiensi, tetapi meningkatkan biaya. Teknologi sirkulasi fluida juga memiliki banyak hambatan yang harus diatasi.
Gambar: Skema sistem manajemen panas pusat data luar angkasa
Sumber: “Computing over Space: Status, Challenges, and Opportunities”, Yaoqi Liu dan lain-lain, Dolphin Research
(4) Masalah pasokan energi
Meskipun menempatkan panel surya di orbit sinkron dengan Bumi secara teori bisa menghasilkan listrik 24 jam nonstop dan efisiensi lebih tinggi dari di darat, tetapi menempatkan panel besar di luar angkasa sangat menantang. Panel harus mampu bertahan di lingkungan ekstrem luar angkasa, dan saat ini, teknologi utama adalah GaAs karena tahan panas, vakum, dan radiasi. Di masa depan, mungkin akan menggunakan pH HJT atau perovskite, tetapi biayanya pasti lebih tinggi dari panel surya konvensional.
(5) Masalah transmisi data
Saat ini, satelit Starlink sudah mampu menggunakan laser dengan kecepatan 100 Gbps. China juga mengembangkan teknologi komunikasi laser 100 Gbps, tetapi belum cukup untuk memenuhi kebutuhan bandwidth cluster komputasi yang mungkin membutuhkan 10 Tbps atau bahkan 100 Tbps. Menambah jumlah terminal laser akan meningkatkan bobot dan biaya satelit.
Menurut makalah Google, dengan teknologi DWDM COTS, kapasitas per link bisa mencapai 10 Tbps, tetapi tidak cocok untuk jarak jauh. Solusi yang mungkin adalah mengatur formasi satelit dekat satu sama lain (jarak ratusan kilometer atau lebih dekat) untuk mengurangi biaya.
Gambar: Hubungan antara bandwidth dan jarak transmisi antar satelit menurut makalah Google
Sumber: Google, Dolphin Research
(6) Masalah pemeliharaan di orbit
Teknologi robot luar angkasa untuk pemeliharaan masih dalam tahap eksperimen. Untuk mengatasi kerusakan, satelit harus dilengkapi dengan kemampuan diagnosis dan perbaikan sendiri, atau harus sering diganti. Selain itu, setelah satelit ditempatkan, tidak bisa diganti chip komputasi seperti di darat, harus mengganti seluruh satelit, yang meningkatkan biaya.
Kesimpulan: Secara teori, semua masalah ini memiliki solusi, tetapi dalam praktiknya, banyak tantangan teknis dan terutama masalah biaya yang menjadi hambatan utama. Apakah secara ekonomi layak? Itu yang perlu dipastikan.
Dari segi kebutuhan, industri antariksa komersial dan satelit telah membangun model keuntungan yang layak, dan perebutan sumber daya luar angkasa memberikan prospek pertumbuhan yang pasti; berdasarkan itu, komputasi luar angkasa memiliki potensi dan memberi opsi nilai nyata dalam konteks kekurangan energi. Oleh karena itu, kami tetap optimistis terhadap pertumbuhan permintaan industri ini.
Dari sudut pandang pelaku industri, kami percaya bahwa SpaceX telah membuka jalan untuk model roket yang dapat digunakan kembali: secara teknologi dan bisnis, ini memungkinkan pengurangan biaya secara besar-besaran.
Ini memberi industri kepastian pertumbuhan, dan juga membuka peluang bagi perusahaan lain untuk mengikuti jejak ini dan meraih kemajuan dengan keunggulan sebagai pemain baru. Pada bagian berikutnya, kami akan membahas pemain industri dan pola kompetisi.
Sumber artikel: Dolphin Research
Peringatan risiko dan ketentuan penafian
Pasar memiliki risiko, investasi harus dilakukan dengan hati-hati. Artikel ini tidak merupakan saran investasi pribadi, dan tidak mempertimbangkan tujuan investasi, kondisi keuangan, atau kebutuhan khusus pengguna. Pengguna harus menilai apakah pendapat, pandangan, atau kesimpulan dalam artikel ini sesuai dengan kondisi mereka. Segala risiko dan tanggung jawab sepenuhnya di tangan pengguna.