従来、ブロック提案者(PoWではマイナー、PoSではバリデータ)は、ブロックにどのトランザクションをどの順序で含めるかを完全に支配していました。これにより彼らは強力な優位性を持ち、MEVを直接抽出したり、その権利を第三者に委託したりできました。イーサリアムのMergeとPoSへの移行は、新しい機会を生みました。それは、ブロック提案とブロック構築の切り離しです。
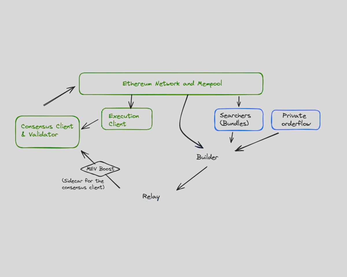
Flashbotsはこの概念をMEV-Boostで導入しました。これは、バリデータがブロック構築をオープンマーケットのビルダーに委託できるミドルウェアです。バリデータは自分でブロックを構築する代わりに、競争するビルダーから完成済みブロックを受け取り、最高入札を提示したブロックを選びます。このシステムは、ビルダーに最も価値のあるブロックを構築するよう競争を促し、報酬をバリデータと共有させます。
この分離により、よりモジュラーなコンセンサスアーキテクチャが生まれました。バリデータによる順序の独占的支配を減らし、サーチャー、ビルダー、リレーといった新しいアクターがブロック生成に参加できるようにしました。また、MEV抽出プロセスの可視化を可能にし、倫理的慣行の標準化を促進しました。

MEV-Boostの下でのMEV供給チェーンは、より体系的になりました。基盤にはサーチャーがいます。彼らはメモリプールをスキャンし、MEVの機会を特定し、トランザクションバンドルを生成します。これらのバンドルはビルダーに提出され、ビルダーは通常のユーザートランザクションや収益最大化のためのパディング戦略と合わせてブロックにまとめます。ビルダーはそのブロックをリレーを通じてバリデータに提出します。
リレーは仲介者として機能し、ブロックがプロトコルルールに従っているか、バリデータに対する支払いが確実に行われるかを検証します。特に、ビルダーが支払いを履行しない可能性がある場合、信頼のゲートキーパーとして重要です。しかし、リレーの存在は中央集権リスクも生みます。大規模に運営されるリレーはごく少数で、バリデータとの関与の大部分を支配しているためです。
この供給チェーンは透明性と専門性を提供しましたが、新たなボトルネックや信頼の前提も露呈しました。ビルダーはどのサーチャーのバンドルを含めるかについて影響力を強めました。リレーはブロックを検閲したりオフラインになったりする可能性があります。バリデータは直接的なMEV抽出からは外れましたが、一貫した収入を得るために信頼できるビルダーと共謀するインセンティブを持ち続けました。これらの緊張は、MEV-Boostが一部の問題を緩和したとしても、ゲームの本質を根本的に変えたわけではなく、それを再分配したに過ぎないことを示しました。
MEV-Boostは、競争的なブロック構築がバリデータ間の中央集権化を減らせることを示しましたが、同時に新たな問題も明らかにしました。ビルダーが市場シェアを集約し始め、バリデータ支配ではなくビルダー支配が進みました。特定のビルダーが常に最も利益率の高いブロックを獲得し、他のビルダーは遅れをとり、理論上のビルダーマーケットの分散化が低下しました。
さらに、MEV-Boostは依然として公開メモリプールに依存していたため、ほとんどのユーザートランザクションはブロックに含まれる前に可視化され、脆弱なままでした。一部のユーザーやプロトコルは、プライベートトランザクション提出手法を模索しました。Eden NetworkやTaichiのようなプロジェクトは、公開メモリプールを迂回し、ユーザーのトランザクションを直接ビルダーやバリデータに届ける保護されたルートを提供しました。
これらのソリューションにはトレードオフがありました。フロントランニングやサンドイッチ攻撃への曝露を減らす一方で、中央集権的なオペレーターへの信頼を必要とし、時には保護のための手数料を課しました。また、コンポーザビリティを損ない、プライベートに提出されたトランザクションが公開メモリプールのトランザクションと予測可能に相互作用できないという問題も生じました。つまり、これらの仕組みはユーザーを保護しましたが、その代償として透明性とプロトコルレベルでの調整を犠牲にしました。
Shutter NetworkやGnosis Chainが開発したプライベートメモリプールはさらに進み、ブロックに含まれるまでトランザクションを暗号化しました。このアプローチはトランザクションの可視性を遅らせ、MEVの機会を減らしましたが、複雑な調整を必要とし、遅延を導入しました。さらに、暗号化メモリプールは、裁定取引ボットやポートフォリオマネージャーのようにリアルタイム状態推定に依存するアプリケーションの利便性を下げました。
より有望な発展は、オーダーフローオークション(OFA)の登場によってもたらされました。このモデルでは、ユーザートランザクションは単にメモリプールにブロードキャストされるのでも、プライベートエンドポイントに提出されるのでもありません。代わりに、ユーザー(あるいはその代理として動くウォレット)がオークションメカニズムを通じて、自身のトランザクションを含める権利を販売します。ビルダーやソルバーがその権利を獲得するために競争し、ユーザーは本来搾取されるはずだったMEVの一部を報酬として受け取ります。
このアプローチは、MEVの抽出からMEVの共有へと物語を転換させます。ユーザートランザクションには価値があることを認識し、その価値が公平に補償されるべきだという考え方です。CowSwapやMEV-Share(Flashbotsのプロトタイプ)のようなプロジェクトは、ユーザーが取引意図を表明し、その見返りとして見積もりやリベートを受け取れる仕組みを提供します。このメカニズムは、信頼不要な実行環境、暗号コミットメント、シールドビッドオークションに依存し、フロントランニングを防ぎます。
オーダーフローオークションは、トランザクションのインクルージョンに関するプログラム可能な市場も導入します。中央集権的な保護に依存する代わりに、ユーザーがトランザクションを提出し、公平な実行を受けるための許可不要で透明な方法を作ります。これにより、ソルバーやビルダー間の競争が促進され、ユーザーとインフラ提供者のインセンティブが一致します。
しかし、OFAはまだ初期段階です。ウォレットレベルでの統合、チェーン間の標準化、堅牢な暗号設計が必要です。さらに、広範な採用には、ユーザーが自身のオーダーフローを売るメリットを理解し、プロトコルが既存の機能を壊さずにトランザクションをオークションレイヤーに安全にルーティングできることが求められます。
大きな進歩があったにもかかわらず、初期のMEV緩和ツールやOFAは完全なMEV耐性を提供するには至りません。MEV-Boostは問題の一層を解決しましたが、他は手付かずです。プライベートトランザクションは局所的な保護を提供しますが、スケールしにくく普遍的アクセスを提供できません。オーダーフローオークションは有望ですが、断片化しており相互運用性を欠きます。
これらすべてのアプローチに欠けているのは、チェーンをまたぐMEV対応アプリケーションの実行レイヤーとして機能できる統一的・分散的・プログラム可能なインフラです。暗号化トランザクション伝播、公平なオークションメカニズム、プログラム可能な実行ロジックを組み合わせつつ、コンポーザビリティ、遅延保証、ユーザーコントロールを維持するシステムが必要です。
この認識が、オーダーフローレイヤーを吸収し、分散化し、再構築することを目的とした野心的なアーキテクチャ「SUAVE」の開発につながりました。SUAVEはMEV抽出を修正するのではなく、そもそもそれを可能にしているインフラを再構築することを提案しています。