تقليديًا، كان مقترحو الكتل، وهم عمال التعدين في إثبات العمل أو المصادقون في إثبات الحصة، يتمتعون بالسيطرة الكاملة على المعاملات التي يتم تضمينها في الكتلة وترتيبها. وقد منحهم ذلك ميزة قوية، حيث سمح لهم باستخراج MEV مباشرة أو الاستعانة بمصادر خارجية من أطراف ثالثة. وقد أدى دمج Ethereum والانتقال إلى إثبات الحصة إلى ظهور فرصة جديدة: فصل اقتراح الكتلة عن برمجة الكتلة.
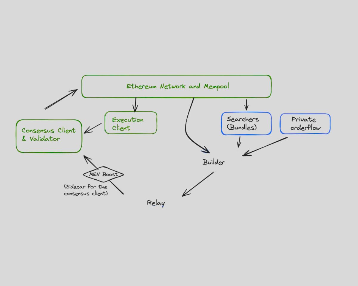
قدمت Flashbots هذا المفهوم من خلال MEV-Boost، وهي برنامج وسيط يسمح للمصادقين بتعهيد بناء الكتل إلى سوق مفتوح من بنائي الكتل. بدلاً من بناء الكتل بأنفسهم، سيتلقى المصادقون كتلًا مسبقة البناء من بناة منافسين ويختارون الكتلة التي تقدم أعلى عرض. حفز النظام البنائين على التنافس على تدفق الطلبات من خلال بناء الكتل ذات القيمة الأعلى قدر الإمكان ومشاركة المكافأة مع المصادق.
وقد أدى هذا الفصل إلى إيجاد بنية إجماع أكثر تركيبية. وقد قللت من السيطرة الاحتكارية للمصادقين على الترتيب وسمحت لجهات فاعلة جديدة، مثل المتتبعين والبناة والموزعين، بالمشاركة في إنتاج الكتل. كما وفرت رؤية واضحة لعملية استخراج MEV وشجعت على توحيد الممارسات الأخلاقية.

أصبحت سلسلة توريد القيمة القصوى القابلة للاستخراج (MEV) في إطار MEV-Boost أكثر تنظيماً. في القاعدة يوجد المتتبعون، وهم جهات فاعلة متخصصة تقوم بمسح ذاكرة المعاملات المؤقتة (mempool) وتحديد فرص MEV وإنشاء حزم المعاملات. يتم تقديم هذه الحزم إلى بنائي الكتل، الذين يقومون بتجميعها في كتل، جنبًا إلى جنب مع معاملات المستخدمين العادية واستراتيجيات الحشو لتحقيق أقصى قدر من الأرباح. بدورهم، يقوم البناؤون بتقديم كتلهم إلى المصادقين عبر المرحلات.
تعمل المرحلات كوسطاء، حيث تتحقق من أن الكتل تتوافق مع قواعد البروتوكول وأن المدفوعات الموعودة ستدفع إلى المصادقين. وهي تعمل كحارس للثقة، لا سيما في الحالات التي قد يتخلف فيها البناؤون عن الوفاء بالتزاماتهم المتعلقة بالدفع. ومع ذلك، فإن وجود المرحلات يجلب أيضًا مخاطر المركزية، حيث لا يعمل سوى عدد قليل من المرحلات على نطاق واسع ويتحكم في جزء كبير من مشاركة المصادقين.
سمحت سلسلة التوريد هذه بالشفافية والتخصص، ولكنها كشفت أيضًا عن عقبات جديدة وافتراضات تتعلق بالثقة. اكتسب البناؤون نفوذاً متزايداً على تحديد حزم المتتبعين التي سيتم تضمينها. يمكن أن تقوم المرحلات بحجب الكتل أو إيقاف الاتصال. على الرغم من إزالة المصادقين من عملية استخراج القيمة القصوى القابلة للاستخراج (MEV) بشكل مباشر، إلا أنهم ما زالوا يحصلون على حوافز للتواطؤ مع بنائي الكتل الموثوقين من أجل الحصول على دخل ثابت. كشفت هذه التوترات أن MEV-Boost خففت بعض المشكلات، لكنها لم تغير اللعبة بشكل جذري—بل أعادت توزيعها ببساطة.
أثبتت تقنية MEV-Boost أن البناء التنافسي للكتل يمكن أن تقلل من مركزية المصادقين، ولكنها كشفت أيضًا عن مشاكل جديدة. بدأ البناؤون في تعزيز حصتهم في السوق، مما أدى إلى هيمنة البنائين بدلاً من هيمنة المصادقين. فاز بعض البنائين باستمرار بأكثر الكتل ربحًا، بينما تخلف آخرون عن الركب، مما قلل من اللامركزية النظرية لسوق بناء الكتل.
علاوة على ذلك، لا تزال تقنية MEV-Boost تعتمد على ذاكرة المعاملات المؤقتة (mempool) العامة، مما يعني أن معظم معاملات المستخدمين تظل مرئية وعرضة للخطر قبل إدراجها في الكتلة. استجاب بعض المستخدمين والبروتوكولات باستكشاف طرق تقديم معاملات خصوصية. قدمت مشاريع مثل Eden Network و Taichi طرق معاملات محمية تتجاوز ذاكرة المعاملات المؤقتة العامة (mempool) وتسلم معاملات المستخدمين مباشرة إلى البنّائين أو المصادقين.
أدخلت هذه الحلول بعض التنازلات. قدمت مشاريع مثل Eden Network و Taichi طرق معاملات محمية تتجاوز ذاكرة المعاملات المؤقتة العامة (mempool) وتسلم معاملات المستخدمين مباشرة إلى بنائي الكتل أو المصادقين. أدخلت هذه الحلول بعض التنازلات.ففي حين أنها قللت من التعرض لهجمات التداول المسبق (frontrunning) وهجمات الساندويتش (sandwich)، إلا أنها غالبًا ما تتطلب الثقة في المشغلين المركزيين وأحيانًا تفرض رسومًا مقابل الحماية. كما أنها خرقت قابلية التركيب، مما يعني أن المعاملات المقدمة بشكل خاص لا يمكنها التفاعل مع معاملات ذاكرة المعاملات المؤقتة (mempool) العامة بطريقة يمكن التنبؤ بها. في جوهرها، كانت هذه الآليات تحمي المستخدمين ولكن على حساب الشفافية والتنسيق على مستوى البروتوكول.
وذهبت ذاكرة المعاملات المؤقتة الخاصة، مثل تلك التي طورتها Shutter Network أو Gnosis Chain، إلى أبعد من ذلك بتشفير المعاملات حتى يتم تضمينها في كتلة. أدى هذا النهج إلى تأخير ظهور المعاملات، مما قلل من فرص MEV، ولكنه تطلب تنسيقًا معقدًا وأدى إلى حدوث تأخير. علاوة على ذلك، قللت ذاكرة المعاملات المؤقتة (mempool) الرقمية من قابلية استخدام التطبيقات التي تعتمد على تقدير الحالة في الوقت الفعلي، مثل روبوتات المراجحة أو مديري المحافظ.
جاء تطور واعد أكثر مع ظهور مزادات تدفق الطلبات (OFAs). في هذا النموذج، لا يتم ببساطة بث معاملات المستخدمين إلى ذاكرة المعاملات المؤقتة (mempool) أو إرسالها إلى نقاط نهاية خاصة. بدلاً من ذلك، يقوم المستخدمون—أو المحافظ التي تعمل نيابة عنهم—ببيع الحق في إدراج معاملاتهم من خلال آلية مزاد. يتنافس بناؤو الكتل أو القائمون بالحل على الفوز بحق تنفيذ المعاملة، ويحصل المستخدم على جزء من القيمة القصوى القابلة للاستخراج (MEV) التي كانت ستُستخرج منه لولا ذلك.
ويحول هذا النهج التركيز من استخراج القيمة القصوى القابلة للاستخراج (MEV) إلى تقاسمها. وهي تقر بأن معاملات المستخدمين لها قيمة وأن هذه القيمة يجب أن تعوض بشكل عادل. تسمح مشاريع مثل CowSwap و MEV-Share (نموذج أولي لـ Flashbots) للمستخدمين بالتعبير عن نيتهم في إجراء المعاملات والحصول على عرض أسعار أو خصم مردود في المقابل. وتعتمد الآلية على بيئات تنفيذ منعدمة الثقة، والالتزامات التشفيرية، ومزادات مغلقة العطاءات لمنع التنفيذ المسبق.
كما تتيح مزادات تدفق الأوامر إنشاء سوق قابلة للبرمجة لإدراج المعاملات. بدلاً من الاعتماد على الحماية المركزية، فإنها توفر طريقة شفافة ولا تتطلب الحصول على إذن للمستخدمين لإرسال المعاملات والحصول على تنفيذ عادل. وهي تشجع المنافسة بين القائمين بالحل وبنائي الكتل وتنسق الحوافز بين المستخدمين ومقدمي البنية التحتية.
ومع ذلك، لا تزال مزادات تدفق الأوامر (OFA) في مراحلها الأولى. وهي تتطلب التكامل على مستوى المحفظة، وتوحيد المعايير عبر السلاسل، وتصميم تشفير قوي. علاوة على ذلك، يتطلب التبني على نطاق واسع أن يفهم المستخدمون مزايا بيع تدفق أوامرهم وأن البروتوكولات يمكنها توجيه المعاملات بأمان عبر طبقات المزاد دون الإخلال بالوظائف الحالية.
على الرغم من التقدم الكبير الذي تم إحرازه، فإن أدوات الحد من MEV وأوامر تدفق الأوامر (OFA) المبكرة لا توفر مقاومة كاملة ضد MEV.تحل تقنية MEV-Boost طبقة واحدة من المشكلة ولكنها تترك الطبقات الأخرى دون معالجة. توفر المعاملات الخاصة حماية محلية، ولكنها لا تتوسع بشكل جيد ولا توفر وصولاً عالمياً. تبدو مزادات تدفق الأوامر واعدة، لكنها مجزأة وتفتقر إلى قابلية التشغيل البيني.
ما تفتقر إليه جميع هذه الأساليب هو بنية تحتية موحدة ولامركزية وقابلة للبرمجة يمكن أن تعمل كطبقة تنفيذ للتطبيقات التي تراعي القيمة القصوى القابلة للاستخراج (MEV) عبر السلاسل. نظام يجمع بين نشر المعاملات الرقمية وآليات المزاد العادلة ومنطق التنفيذ القابل للبرمجة، مع الحفاظ على قابلية التكوين وضمانات زمن الاستجابة والتحكم من قبل المستخدم.
أدى هذا الإدراك إلى تطوير المزاد الموحد للتعبير عن القيمة (SUAVE)، وهي بنية طموحة مصممة لامتصاص طبقة تدفق الطلبات وتوزيعها وإعادة تصورها. لا تحاول SUAVE تصحيح استخراج القيمة القصوى القابلة للاستخراج (MEV)؛ بل تقترح إعادة بناء البنية التحتية التي تسمح بذلك في المقام الأول.